5月18日,漳州市人民政府发布《关于公布第四批市级文物保护单位名单及保护范围的通知》(漳政综〔2021〕32号),漳州电大“漳州丹霞书院遗迹”被列入第四批市级文物保护单位。其文物构成为:古井、石砌方潭。附属文物:“丹霞记忆”馆(校部楼)、六角亭。
习近平总书记强调:“要加强文物保护和利用,加强历史研究和传承,使中华优秀传统文化不断发扬光大。”漳州电大历来重视校园文化建设,致力于保护好校内的教育文物遗迹,打造爱国主义教育基地。此次被列入市级文物保护单位名单,对学校进一步弘扬丹霞文化、加强保护珍贵教育文物遗迹具有重要意义。


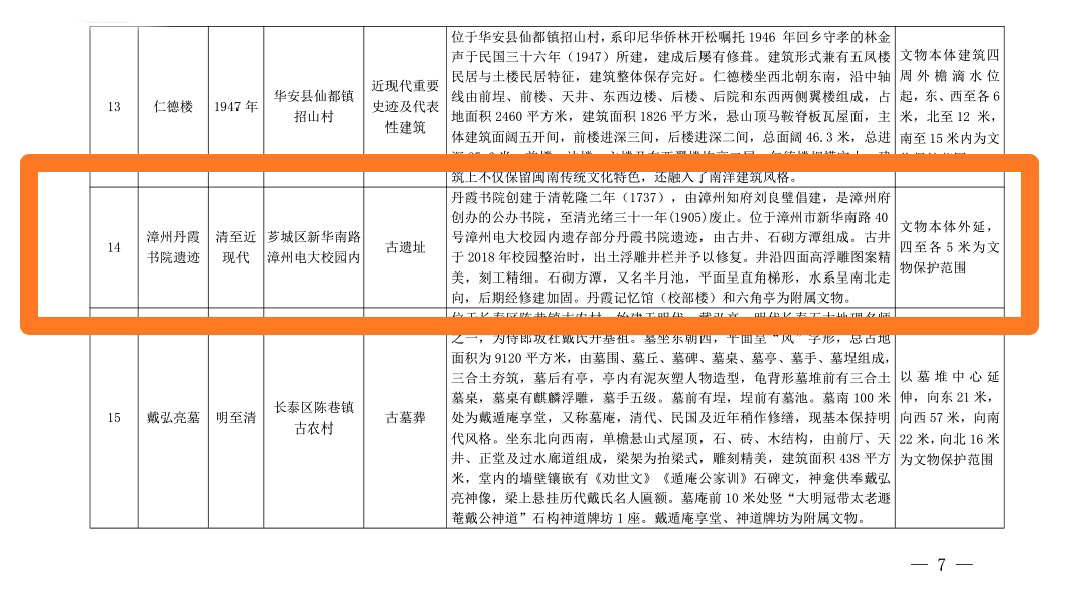
文物简介:丹霞书院创建于清乾隆二年(1737),由漳州知府刘良璧倡建,是漳州府创办的公办书院,至清光绪三十一年(1905)废止。位于漳州市新华南路40号漳州电大校园内遗存部分丹霞书院遗迹,由古井、石砌方潭组成。古井于2018年校园整治时,出土浮雕井栏并予以修复。井沿四面高浮雕图案精美,刻工精细。石砌方潭,又名半月池,平面呈直角梯形,水系呈南北走向,后期经修建加固。“丹霞记忆”馆(校部楼)和六角亭为附属文物。

古井

石砌方潭